主页
:
HOME
关于我们
机构简介
现任领导
历史回顾
联系我们
新闻动态
新闻
每月动态
信息公开
工会动态
党建动态
媒体视角
科学研究
研究项目
实验室
科研成果
医疗门诊
公告栏
门诊介绍
就医指南
教育教学
本科生教学
研究生教学
继续教育
太极健康中心
新闻资讯
中心介绍
教师信息
气道书院
公益课程
培训课程
教学视频
学术交流
气功史陈列馆
国内学术交流
国际学术交流
党建工作
主题教育
党建动态
工会动态
English
Symposium
VR Interactive Video Experience
TAIJI HEALTH CENTER
News
Qi-Dao School
Training
About Us
关于我们
新闻动态
科学研究
医疗门诊
教育教学
太极健康中心
气道书院
学术交流
党建工作
English
您的位置:
首页
>>科学研究>>科研成果
研究项目
实验室
科研成果
您的位置:
首页
>>科学研究>>科研成果
科研成果
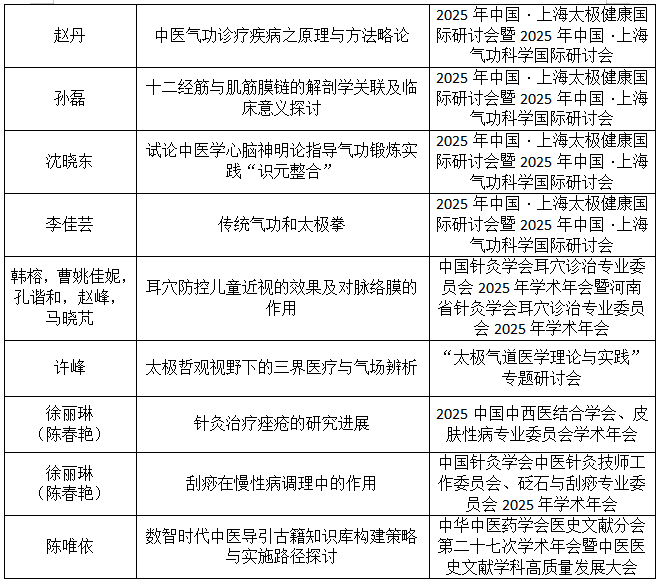
2025年本所科研成果一览